Чекліст для перевірки оформлення медичної карти стаціонарного хворого
При наличии симптомов коронавируса больной должен позвонить своему семейному врачу. Врач устанавливает диагноз и выезжает к пациенту сам или направляет специальную мобильную бригаду, которая берет образцы для исследования в вирусологической лаборатории.
✎ Коронавирусная болезнь (COVID-19) — шифр по МКБ-10: U07.1 2019-nCoV острая респираторная болезнь (временное название).
По установлению диагноза врач решает, что делать с больным:
- лечить дома под наблюдением лечащего врача
- или отправить на госпитализацию в стационар
Лица, которые не подписали декларацию с семейным врачом должны позвонить на номер скорой медицинской помощи 103. Диспетчер при необходимости направит мобильную группу:
- для забора образцов
- для госпитализации больного, если тот нуждается в круглосуточном медицинском наблюдении
Экстренную медицинскую помощь пациентам с COVID-19 предоставляют в соответствии со Стандартом экстренной медицинской помощи «Коронавірусна хвороба (COVID-19)», утвержденным приказом Минздрава Украины от 28.03.2020 № 722.
✎ Приказ Минздрава Украины № 722 разработан в соответствии с рекомендациями ВОЗ и CDC.
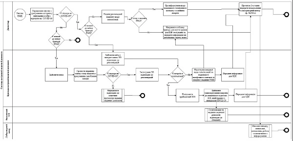
Клинический маршрут пациента в системе экстренной медицинской помощи представлен в приложении 1 к Стандартам медицинской помощи «Коронавірусна хвороба (
Клинический маршрут пациента в системе экстренной медицинской помощи

ИЛИ
Скачать новые клинические маршруты пациента в удобном формате
Действия оперативно-диспетчерской службы
Пациент обращается за экстренной помощью — диспетчер ОДС проводит опрос по алгоритму.
Алгоритм представлен на официальном вебсайте НСЗУ.
NB! Оператор принимает вызов как обычно, в соответствии с инструкциями оказания помощи до приезда бригады в угрожающих для жизни состояниях (например, СЛР и прием Геймлиха).
Алгоритм опроса пациента с подозрением на коронавирус
1. Контактные данные пациента: адрес и номер телефона.
2. Состояние пациента: в сознании/без сознания, дышит/не дышит, возраст.
3. Если пациент без сознания, немедленно передайте информацию о вызове выездной бригаде и продолжайте разговор, предоставляя рекомендации относительно помощи до приезда бригады ЭМП.
4. Основная жалоба:
- преобладающие симптомы: лихорадка, кашель, одышка, затрудненное дыхание
- спросите, находился ли больной в эпидемическом очаге, имел ли контакт с пациентом с подозрением или подтвержденным инфицированием COVID-19 в течение последних 14 дней
5. Находится ли кто-то рядом с подобными признаками респираторной инфекции.
6. Наблюдались ли в течение последних 1—2 дней такие признаки: лихорадка или озноб, сильный кашель, рвота или диарея.
7. Если жалобы пациента связаны с признаками респираторного заболевания, спросите, не имеют ли контактные лица проявлений респираторного заболевания.
Пациентам, которые не имеют показаний к госпитализации, оператор ОДС советует самоизолироваться и обратиться к семейному врачу. Если пациент не имеет семейного врача — он должен позвонить на региональную или национальную горячую линию COVID-19.
Действия бригады экстренной медицинской помощи, которая выезжает к пациенту с подозрением на COVID-19
Пациентов с показаниями к госпитализации бригада ЭМП доставляет в определенное в регионе учреждение здравоохранения.
NB! Персонал бригад ЭМП должен использовать СИЗ при осмотре, оказании экстренной медицинской помощи и транспортировки пациента с подтвержденным диагнозом или подозрением на COVID-19 (п. 2 Стандарта 4).
К приезду
1. Получить информацию от диспетчера.
2. Подготовить необходимый комплект средств индивидуальной защиты.
3. Подготовить необходимый набор для проведения обследования и оказания экстренной медицинской помощи.
Во время первичной оценки пациента
4. Соблюдать безопасную дистанцию (более 2 м).
5. Определить уровень сознания.
6. Оценить дыхание, цвет кожных покровов.
7. Предложить пациенту надеть маску.
Во время оказания помощи
8. Опросить пациента по схеме SAMPLE.
9. Принять решение о госпитализации на основе проведенного обследования:
— наличия у пациента симптомов/признаков вирусного заболевания:
- кашель
- насморк
- боль в горле
- общая слабость
— жизненные показатели:
- ЧД
- сатурация крови
- ЧСС
- АД
- Шкала комы Глазго
— угрожающие признаки:
- боль в грудной клетке
- одышка в покое; цианоз
- нарушение сознания
- признаки дыхательной недостаточности
- другие признаки, свидетельствующие о критическом состоянии пациента
10. Если у пациента нет изменений, при обследовании следует применять стандартные методы оказания экстренной медицинской помощи, в зависимости от имеющегося неотложного состояния или жалобы. Если у пациента признаки вирусного заболевания, жизненные показатели в пределах нормы и соответственно отсутствуют угрожающие признаки, то ему рекомендуют оставаться дома, при этом необходимо сообщить о таком решении семейному врачу. Если, кроме симптомов вирусного заболевания, есть нарушение хотя бы одного из жизненных показателей и другие угрожающие признаки, пациента следует госпитализировать в определенное учреждение здравоохранения.
Во время транспортировки
11. Сообщить в больницу о транспортировке пациента.
12. По возможности соблюдать необходимое расстояние к пациенту.
13. По возможности не транспортировать членов семьи вместе с пациентом. Если же пациента сопровождают другие лица, они должны надеть защитную маску.
14. Соблюдать меры безопасности во время проведения аэрозоль-генерирующих и инвазивных манипуляций.
15. Выполнять протоколы оказания экстренной медицинской помощи.
✅ ✅ ✅ Обработка транспортного средства ЭМП после транспортировки пациента с подозрением или подтвержденным инфицированием COVID-19
Заполнение медицинской документации
Бригада ЭМП заполняет привычную медицинскую документацию после того, как специалисты ЭМП завершили транспортировку, сняли СИЗ и провели гигиеническую обработку рук.
Данные, указанные в документах, должны совпадать с данными приемного отделением о состоянии пациента.
Медицинская документация ЭМП содержит:
- перечень всех работников бригады, которые контактировали с пациентом
- степень контакта: не было контакта с пациентом, прямой контакт с пациентом во время оказания помощи
При необходимости руководители ЦЭМП должны обеспечить персонал ЭМП листками временной нетрудоспособности.
Поради від експерта НСЗУ: 1. Скоротіть кількість пацієнтів у медичних закладах. 2. Організуйте процеси між первинкою і стаціонарами...
