За правом, наданим статтею 64 Господарського кодексу України, підприємство самостійно визначає свою організаційну структуру, встановлює чисельність працівників і штатний розпис. Розробляють штатний розпис на основі внутрішніх організаційно-нормативних документів (чинна структура і чисельність, положення з оплати праці тощо) та з урахуванням вимог законодавства. Зокрема, Класифікатора професій ДК 003:2010, затвердженого наказом Держспоживстандарту від 28.07.2010 № 327 (ДК 003-2010). Тож назви посад і професій мають відповідати назвам із ДК 003-2010.
Щоправда, протягом року до штатного розпису на підставі наказу по підприємству можна вносити зміни у разі введення (виведення) штатних одиниць, змін розміру посадових окладів, а також змін суттєвих умов праці (назв посад, розрядів, категорій тощо).
NB! Підприємство самостійно вводить до штатного розпису назви посад (професій), зокрема й бухгалтерські.
Посади працівників бухгалтерії
Отже, підприємство самостійно визначає порядок введення до штатного розпису назв посад (професій), які застосовуватимуться за виробничої необхідності. До професійних назв робіт бухобліку за ДК 003-2010 належать посади (лист Мінсоцполітики від 29.07.2014 № 307/13/116-14):
- професійне угрупування 1231 «Керівники фінансових, бухгалтерських, економічних, юридичних та адміністративних підрозділів та інші керівники» — «Головний бухгалтер», «Заступник головного бухгалтера» (похідна назва від базової професії «Головний бухгалтер»)
- професійне угрупування 2411.2 «Аудитори та кваліфіковані бухгалтери» — «Бухгалтер (з дипломом спеціаліста)», «Бухгалтер-експерт», «Бухгалтер-ревізор»
- професійне угрупування 3433 «Бухгалтери та касири-експерти» — «Бухгалтер», «Касир-експерт»
- професійне угрупування 4121 «Реєстратори бухгалтерських даних» — «Обліковець з реєстрації бухгалтерських даних», «Касир (на підприємстві, в установі, організації)» тощо
У Загальних положеннях Довідника кваліфікаційних характеристик професій працівників (Випуск 1 «Професії працівників, що є загальними для всіх видів економічної діяльності», розділ «Професії керівників, професіоналів, фахівців та технічних службовців»), затвердженого наказом Мінпраці від 29.12.2004 № 336, зазначено таке. В усіх записах про виконувані роботи (штатний розпис, запис до трудових книжок тощо) слід застосовувати повну назву посади (професії) за кваліфікаційною характеристикою, включаючи кваліфікаційну категорію, розряд, клас: провідний бухгалтер, бухгалтер-ревізор I категорії тощо. Також Довідник кваліфікаційних характеристик професій працівників містить кваліфікаційні вимоги до працівників бухгалтерії.
Оплату праці штатних працівників, у т. ч. бухперсоналу, регулюють Кодекс законів про працю України, закони України «Про оплату праці» від 24.03.1995 № 108/95-ВР, «Про колективні договори і угоди» від 01.07.1993 № 3356-XII та іншими.
Чисельність бухгалтерської служби медзакладу
Щоб розрахувати необхідну кількість бухперсоналу, можна скористатися чинними спеціальними нормативами. Нині діють Міжгалузеві нормативи чисельності працівників бухгалтерського обліку, затверджені наказом Мінпраці від 26.09.2003 № 269 (Нормативи № 269).
Нормативи № 269 мають рекомендаційний характер, оскільки не зареєстровані у Мін’юсті. Такий статус документа підтверджує й пункт 5 Положення про державну реєстрацію нормативно-правових актів міністерств, інших органів виконавчої влади, затвердженого постановою КМУ від 28.12.1992 № 731.
Крім того, Нормативи № 269 прямо орієнтовані на підприємства й організації державної та комунальної форм власності, адже їх розроблено на виконання заходів, затверджених розпорядженням КМУ від 23.04.2001 № 152-р та спільним наказом Мінпраці та Мінекономіки від 28.02.2000 № 361/7 (наказ № 361/7). Зокрема, у пункті 1 наказу № 361/7 зазначено, що Міністерства, інші центральні органи виконавчої влади, обласні, Київська та Севастопольська міські держадміністрації, у сфері управління яких є підприємства й організації державної та комунальної форм власності, мають забезпечувати розроблення, перегляд, доповнення відповідно до сучасного рівня техніки, технології виробництва і праці та затвердження норм часу, виробітку, обслуговування, нормативів чисельності (далі — норми праці) і їх тиражування для підприємств, установ, організацій незалежно від форм власності і господарювання за їх замовленням. Водночас наказ № 361/7 рекомендує підприємствам і організаціям недержавних форм власності вести первинний облік виконання норм праці та передбачати в колективних договорах зобов’язання щодо поліпшення стану нормування праці працівників.
Нормативи № 269 — доволі об’ємний документ, який містить не лише норми часу та нормативи чисельності бухгалтерів, а й висвітлює питання організації праці бухслужби підприємства. Тож зупинимося на декількох важливих моментах.
Надання платних послуг в медзакладі: які документи затвердити
Організація праці бухгалтерів медзакладу
Цей процес передбачає регламентування обов’язків і відповідальності кожного працівника та комплексне вирішення усіх питань організації праці на основі поділу та кооперації праці. Нормативи чисельності розраховано за умов, що кожен фахівець виконує роботу із застосуванням комп’ютерних програм із бухобліку.
Під час застосування комп’ютерів слід дотримувати вимог гігієни праці: заданих параметрів повітряного середовища (температури, відносної вологості, барометричного тиску); у приміщеннях рекомендовано кондиціювати повітря. Саме тому Нормативи № 269 містять основні вимоги щодо створення нормальних кліматичних умов експлуатації комп’ютерів, освітлення й оздоблення приміщень, розміщення компонентів комп’ютера відносно бухгалтера, що за ним працює. Загальні гігієнічні норми до організації роботи з комп’ютерною технікою регулюють Державні санітарні правила і норми роботи з візуальними дисплейними терміналами електронно-обчислювальних машин ДСанПіН 3.3.2.007-98, затверджені постановою Головного державного санітарного лікаря від 10.12.1998 № 7.
Норми часу
Норми часу на виконання робіт з бухобліку (складання бухобліку) за Планом рахунків бухгалтерського обліку активів, капіталу, зобов’язань і господарських операцій підприємств і організацій, затвердженим наказом Мінфіну від 30.11.1999 № 291, містить розділ 1 Нормативів № 269.
У нормах часу зазначено види виконуваних робіт, передбачені документами (стандартами) із бухобліку та звітності. Норми часу встановлено на виконання робіт одним виконавцем, наведено в годинах і оформлено як нормативні карти. Одиниці виміру обсягу робіт наведено в нормативних картах (один баланс, одна відомість, одна позиція тощо).
Норми часу враховують час на підготовчо-завершальні роботи, обслуговування робочого місця, відпочинок, включаючи фізкультурні паузи й особисті потреби. Він становить 10% оперативного часу.
У розділі 1 Нормативів № 269 йдеться про бухоблік операцій:
- надходження, амортизації, переоцінки, вибуття основних засобів (ОЗ) та нематеріальних активів. Наприклад, на оформлення акта приймання-передачі одного об’єкта ОЗ у разі його придбання відведено 9 хвилин (карта 1 Нормативів № 269)
- надходження та вибуття запасів. Наприклад, на оформлення першої позиції картки обліку під час надходження запасів достатньо 12 хвилин (карта 2 Нормативів № 269)
- витрат на виробництво готової продукції
- розрахунків з оплати праці
- коштів, розрахунків тощо
Також Нормативи № 269 містять норми часу на складання форм фінзвітності підприємства. Причому ці норми напряму залежать від чисельності працівників на підприємстві. Скажімо, на складання балансу підприємства чисельністю до 50 осіб відведено 2,5 години, а за чисельності більше 10 тис. осіб — 22,5 години.
КМУ затвердив Порядок реалізації програми державних гарантій медичного обслуговування населення у 2020 році
Нормативна чисельність бухгалтерів: методи розрахунку
Чисельність працівників бухслужби визначають за двома методами розрахунку (розділ 2 Нормативів № 269).
Метод 1. Визначення кількості бухгалтерів залежно від обсягу робіт
Цей метод базується на відношенні загальної трудомісткості типового складу робіт за рік до річного фонду робочого часу одного працівника з урахуванням поправного коефіцієнта, що враховує:

Таблиця 1

Тож за цим методом чисельність бухгалтерів розраховують за формулою:

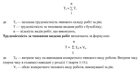
Загальну трудомісткість типового складу робіт, що виконують працівники бухобліку, розраховують за формулою:

Під час визначення норм часу на виконання бухобліку враховують й інші фактори. Тобто застосовують додаткові поправні коефіцієнти, що враховують, наприклад, якість документації, з якою працює бухгалтер:

Приклад 1. Розрахунок чисельності бухгалтерів виробничого підприємства, що обліковують операції із ОЗ
За такою методикою можна визначати обсяг робіт на кожній окремій ділянці бухобліку та необхідну кількість бухгалтерів, щоб їх виконувати. Такий підхід дасть змогу оптимізувати працю бухгалтерів. Адже може виявитися, що на ділянці, скажімо, розрахунку заробітної плати не вистачає працівників, а на ділянці розрахунків із покупцями та постачальниками є зайві працівники. Тож потрібен перерозподіл робочої сили.
Нормативи № 269 щодо звітності враховують лише норми часу на складання фінзвітності. Проте багато часу та сил бухгалтери витрачають на підготовку податкових звітів, вивчення законодавчих змін у оподаткуванні тощо. Тож підприємство має самостійно визначити норми часу на це, аби скористатися першим методом.
Метод 2. Визначення кількості бухгалтерів на підставі загальної чисельності працівників
За цього методу застосовують формулу, що враховує загальну чисельність працівників на підприємстві та кількість його самостійних структурних підрозділів (карта 2 Нормативів № 269).
Приклад 2. Розрахунок чисельності бухгалтерів виробничого підприємства за загальною кількістю працівників
Отже, на підставі розрахунків за Нормативами № 269 керівництво підприємства може оптимально розподілити обов’язки між працівниками, збільшити чисельність бухслужби тощо. Головне, щоб усі рішення були зваженими й обґрунтованими.
